NYC Dept. of Education


Designs for School Finder 2.0.

Meet The Opportunity

My team was tasked with designing and presenting feature recommendations for the 2nd release of the New York City high school admissions website School Finder. We presented our designs to Sr. policymakers in spring 2017.


Meet The Team

My Role: Research Lead, Team Lead

Eddie Shrake: UI + Design Lead

Jenny Lin: UX Generalist


Meet the Client

The New York City Department of Education is the largest school district in the U.S. serving over 1.1 million students in nearly 2,000 schools. Across New York City, there are 400 high schools and 700 programs to choose from.





BEYOND FAME: THE REALITY OF HIGH SCHOOL IN NYC

The New York Times got it wrong! Students apply to PROGRAMS, not Schools. And 97% of students who apply to the maximum 12 programs receive an offer.


So Then, What's the Problem?

In Fall 2015 admissions, on average students listed 6.7 programs. And listing less than 12 programs greatly lowers your chances at receiving an offer from the algorithm.


How might we increase the number of programs students list, increasing their chances of getting an offer?


Meet The Users

  • Guidance Counselors
  • Families of Students
  • Students

  • The Admissions Journey At A Glance

    ONLY IN NEW YORK

    New York City is a socio-economically diverse city, with 76.5% of students in poverty.



    Mayor De Blasio’s Equity and Excellence initiative meant we worked within the perameters of limited accessibility and data usage for low-income families.


    “It’s a priority for us at the Department of Education to make the enrollment process easier for families”…“That’s really a part of Equity and Excellence [the mayor’s education agenda]...”

    – Josh Wallack, Deputy Chancellor, NYC Department of Education

    The Story of School Finder 1.0

    School Finder is a privately funded application, which was built in partnership with Pivotal labs and released in fall of 2016. The initial release served as an interactive directory, supplementing the robust print directory that all students receive.


    FAMILIES MATTER

    Given the quick turnaround, in order to get to know families, we synthesizes the research which built School Finder 1.0, using a method called affinity mapping. (see img below)

  • 8 Usability Tests
  • 16 User Interviews


  • What We Learned
  • Family frustrations vary greatly across the 5 boroughs (location, curriculm, safety etc.)
  • Myths are common because families rely on word-of-mouth for information
  • Many families lack the time and resources to research the 700 programs offered
  • Families have a range of tech empathy
  • “I didn't know this deadline was coming”

    – Common Complaint By Family Members

    Time to Go Back to School

    We conducted a contextual inquiry at the high school admissions fair, observing interactions between school representatives and prospective families. Visiting the fair was crucial in developing proper empathy for the struggles students and their families face.


    What We Observed
  • At many schools, a student checking in at their table increases the chances of them getting an offer*
  • Ended the fair overwhelmed by the giant stack flyers
  • Difficult to keep track of open house dates
  • *Key for Low-Income Families with Limited Resources


    What We Learned

    This was an amazing opportunity to get your questions answered directly from the dozens of accessibile experts walking around (DOE staff members, school representatives, and current students). By far the biggest takeaway from our observation was that nothing can replace seeing a school in-person.


    How We Got to Know Our Users

    We had the opportunity to meet and speak with our primary users and stakeholders across the boroughs of New York City. Meeting users at middle schools gave us amazing insight into how significant a role admissions plays in their daily roles. And as we already knew, nothing can ever replace seeing a school in person!

    3 DOE staff members | 4 Guidance Counselors


    The Interview Script

    Can you tell us a bit about your background and how you came to be a guidance counselor?

    When do you typically first meet with families and/or students?

    When you first meet, what are the students/families initial understanding of the admissions process and their options?

    How do you educate families and students about the admissions process? What would help you educate them on the the process?

    How do you motivate students throughout the admissions process?

    What are the main factors families and students consider when selecting a HS program?

    How do you explain the 12 programs application to students?

    How do you motivate and encourage families and students to list 12 choices?

    What do you do when a student comes to you about their chances of getting into a specific program?

    How do you break down reach/ target/ likely school options to students?

    What are key dates / deadlines that students and families need to know?

    How are students/families reminded about key dates?

    Tell us about your experience with School Finder since it was released.

    At what points in the process do you use School Finder? How has school finder been useful to you?

    What can be added to School Finder that would make your job easier?



    WHAT WE LEARNED FROM CHATS

    We found that the needs across the 5 boroughs vary greatly based on location, socioeconomic makeup, ethnicity, and other factors.


    Problem At a Glance





    So What's Our MVP?

    We ideated about a large number of potential features, using the Moscow method below to prioritize the MVP.



    We used the design studio method, as a way to collaboratively ideate, deciding on our first iteration. We then identified users all of whom have or will go through the NYC high school admissions process. We tested 3 users per round and conducted 3 rounds of testing.

    Check Out Our Designs




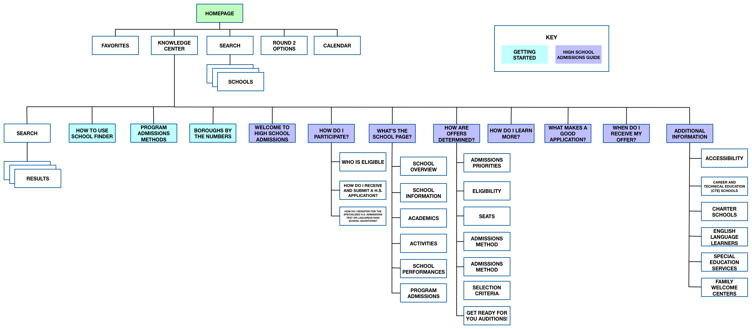
    Feature 1: Admissions Guide

    Change: Creating pages from current static Front of Book

    Benefits: Access to key info/questions about process

    Technical Requirements: Search function tagging

    Accordion function: Expand/contract


    Feature 2: Global Navigation




    Feature 3: Key Dates and Calendar

    Feature 4: Favorites Page


    Change: Add Reach/Target/Likely sections

    Ability to reorder favorites

    Add copy link and share buttons

    Benefits: Improve diversity of programs on application

    Reinforces the R/T/L idea (and defines the terms) that you SHOULD apply to a range of programs.

    Technical Requirements: Javascript for drag and drop function; front-end code to add buttons



    Recommended Site Map
    Bringing The Designs to Life

    Utilizing a persuasive narrative, we built a presentation catered specifically to our client to highlight the potential impact from each of our designs. In spring 2017, we had the opportunity to present to Sr. Policymakers at the Tweed Courthouse.